4C大赛健康数据赛道首场培训实录:理解赛题、顺利参赛
2026年(第19届)中国大学生计算机设计大赛大数据主题赛“健康数据洞察”赛题已于和鲸平台正式开赛,旨在引导参赛者关注国计民生,运用数据思维解读健康领域的深刻变革。
为帮助大家更好地理解赛题、顺利参赛,大赛组委会特举办首场线上培训。3月13日,我们邀请了中国人民大学信息学院副教授黄科满老师对今年新赛题进行深度解读,并由和鲸科技数据科学竞赛专家韦琪老师详细讲解参赛平台操作与流程。
现发布本次培训的完整实录整理,涵盖赛题核心理念、数据使用、作品新要求及平台操作指南,以期为各位同学的备赛提供有力支持。
查看完整回放及报名后续两场培训可前往【https://live-wa6doe.vhall.cn/v3/special/detail?id=259705714】,欢迎同学们继续关注:
第二场(3月19日周四19:00):国奖实战复盘与备赛分享——邀请第18届国赛一等奖指导教师和获奖选手,分享实战经验与备赛心法。
第三场(3月23日周日19:00):DeepAnalyze特训:健康数据智能分析从入门到实战——讲解智能体工具的使用方法。

分享嘉宾
黄科满,博士,中国人民大学信息学院副教授,中国人民大学吴玉章青年学者,麻省理工斯隆管理学院网络安全研究中心兼职研究员。长期围绕数字创新生态、网络安全和数据治理开展多学科交叉研究,目前已经在计算机、商科和政策等跨学科领域相关主流期刊、会议和杂志发表论文 70 余篇,部分相关研究成果被国家部委和国内外企业所采纳,主持和参与国家级项目多项。
韦琪,和鲸科技数据科学竞赛专家。与众多高校、企业深度沟通,熟悉数据人才能力培养全流程。善于结合高校教学内容策划数据创新类赛事,将学生置于真实行业问题锻炼实践能力。竞赛组织与评审工作多维、中肯,注重选手综合素质培养。
以下是实录整理内容:
01 赛题核心:聚焦健康,问题驱动
今年赛道主题确定为“健康数据洞察”,契合“健康中国”国家战略。医疗卫生领域数据积累丰富,数据分析能力在该产业中的作用日益关键,是锻炼数据能力的绝佳场景。
黄老师再次强调数据思维的核心:“不要从数据到数据”。他提醒大家,往年有同学把重点放在制作大量花哨的可视化图表上,却没有围绕一个核心问题展开,效果往往不好。正确的做法是:围绕一个你感兴趣的核心问题,去拆解分析维度,再用数据去回答这些问题,最终形成一个有逻辑、有深度的故事。
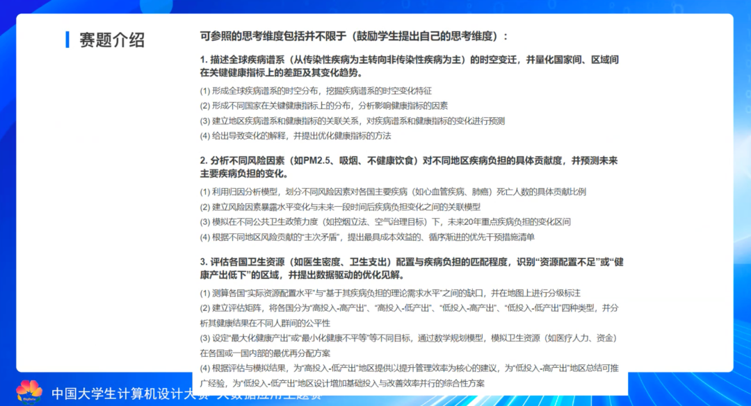
以“全球疾病谱系的时空变迁”为例:
提出问题:全球疾病谱系的时空分布有何特征?
定义维度:从时间、空间、病种等维度展开
数据回答:分布特征是什么?不同国家有何差异?随时间有何波动?
通过层层递进,形成完整的分析体系。黄老师强调,官方提供的例子仅作参考,大赛极度鼓励同学们发挥创造力,提出自己独特的分析视角。

02 重要新规:智能体与篇幅限制
关于智能体使用
今年明确鼓励参赛者使用人工智能体(AI Agent),希望同学们将其作为辅助工具,展现人机协作的新能力。
但黄老师也提醒参赛者注意:如果完全依赖智能体、不加思考地直接使用其输出,得到的结果往往是平庸的。你的工作必须在智能体基础上加入自己的思考、深化和验证,才能脱颖而出。
关于作品提交
今年提交要求有重大调整:
正文严格限制:为鼓励深度分析、避免浅层堆砌,正文篇幅须不超过20页。附录页数不限,但仅作辅助参考。
提交智能体交互记录:使用智能体的同学需提交交互过程记录,这是评估“运用智能体能力”的专门维度。具体要求(如JSON格式)请查看赛事官网。

关于数据使用
组委会提供约5个基础数据集(如全球疾病负担、社会发展数据等),作为核心分析材料。同时强烈鼓励补充外部数据,形成独特视角——例如引入冲突、环境或经济政策数据,挖掘更深层联系,这是避免同质化、产生亮点的关键。
03 参赛流程:三步完成比赛
韦琪老师详细介绍了今年参赛流程:
第一步:平台报名
作为赛道平台,选手首先需要在和鲸社区平台上完成报名。报名前需要注册和鲸平台账号,支持微信扫码、短信登录、密码登录或GitHub登录四种方式。
报名时选手务必确保填写的信息真实有效,学生选择 “学生” 身份填写,若有多位指导老师参与,相关信息可用顿号分隔开提交,但邮箱和手机号只需保留一位老师的信息。提交后页面左上角会显示本次比赛全称,右上角出现“已报名”图标,即为报名成功。

第二步:创建项目
报名成功后,即可创建项目作品。
进入方式:点击左上角比赛标题进入主页面,再点击左侧“我的空间”,选择“创建项目”或右上角“新建”,填写项目名称、短描述等基本信息。项目支持在平台新建Notebook,也支持上传本地代码文件。项目创建时需关联数据,本次比赛提供约5个基础数据集,可根据需求选择挂载。创建完成后,点击项目右侧的“运行”按钮,即可进入项目运行界面。

操作要点:运行界面默认带有一个Notebook,可点击左侧三角按钮运行代码块,点击上方按钮切换多个Notebook界面。该界面提供了数据分析的常用功能,如查看本地文件存储与调用、挂载数据集及读取路径、调用和鲸平台提供的常用代码等。右上角有“版本生成”功能,选手可以将项目生成版本,分享给队友或用于作品提交。每次代码修改后最好及时生成最新版本。

平台资源:为保证公平,和鲸平台统一提供2核8G算力,联网即用,右上角可实时查看算力资源和剩余时长。环境方面,平台提供了涵盖数据分析和机器学习工具包的基础镜像环境,也支持根据需求自定义镜像(可在编程界面安装后持久化保存,或通过表单、指令安装)。右上角可观测计算资源接入和镜像准备情况,右下角黑色检测区可查看项目运行目录和实时情况。

数据协作:官方数据集存储在“共享空间”的“共享数据集”中,可在编程界面左侧找到并获取挂载路径。在“我的空间”点击“新建数据集”,填写基本信息并上传CSV文件即可创建个人数据集,之后可在项目中通过“修改数据源”添加使用。点击右上角“分享”按钮,可根据需求为队友开放“可查看”、“可运行”、“可合并”等权限。队友收到共享后,可在版本列表处提交合并申请。

第三步:作品提交
需提交三部分内容:
数据分析报告:正文不超过20页的PDF
数据处理源程序:包含完整代码的Notebook文件
智能体交互记录:如使用智能体,需提交交互过程(格式见赛事主页)
(新增)作品展示视频:具体要求见比赛页面(https://www.heywhale.com/u/4C2026)
提交后生成作品链接,再将链接粘贴到校赛/省赛提交入口,即完成全部流程。

04 校赛与省赛参赛流程
4C大赛的整体参赛流程分为三个步骤,需要完成两次报名和一次提交:
第一步:报名校赛和省赛,目前各区域已陆续发布省赛/校赛通知,请按照所在学校或地区的要求完成报名。如未找到报名地址,可咨询指导老师或同学。
第二步:按照以上培训步骤,在和鲸平台完成作品创作,生成最终版本并复制作品链接。
第三步:将第二步复制的作品链接,粘贴到第一步报名的校赛/省赛提交入口,完成最终提交。

特别提醒:所有参赛选手还需前往4C大赛官网进行注册。官网链接已在培训PPT中提供。注册后可在官网关注自己所在省份和学校的具体参赛时间节点。

05 答疑与后续培训预告
常见问题速答
报名信息:必须使用本人身份证注册的手机号
分析维度:可选官方参考维度,也可自创,注意控制篇幅确保深度
智能体记录格式:具体要求以比赛主页为准
培训资料:PPT发交流群,完整回放后续上传至比赛页面
后续培训安排
接下来还有两场培训,欢迎持续关注。3月19日(周四)19:00-20:00将迎来第二场培训,由2025年国赛一等奖指导老师直播分享,欢迎有意参与前往直播专题完成培训报名。
此实录为精简部分,您可在赛事主页查看培训回放(报名参赛后方可查看,建议pc端访问)。
和鲸始终贯彻大赛“以赛促学、以赛促教、以赛促创”的精神与理念,为参赛师生提供多层面、多角度、全方位的工作支持,希望学生们能够充分利用这些信息,在比赛中发挥出自己的最佳水平,用数据驱动创新,在大赛中取得优异成绩。衷心期待本届中国大学生计算机设计大赛能够涌现出更多的优秀作品。
赛事相关咨询、答疑需求欢迎扫码加入赛事社群。



渠道合作